Exploring the fundamentals of Blockchain technology through building a prototype cryptocurrency.
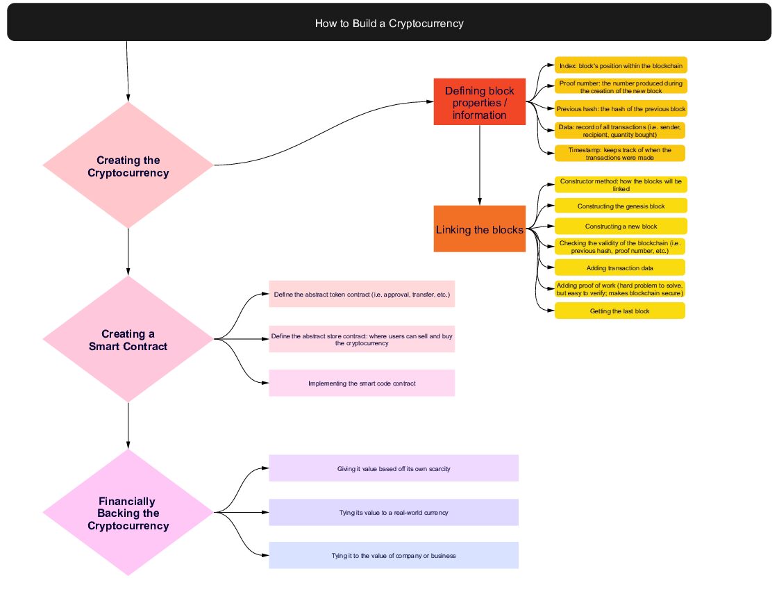
Mapping out how to build a cryptocurrency.
A snippet of the Python code for TNLcoin and its blockchain implementation.